Evolutionary genomics, innovation of novel traits, harmful algae and other enigmatic microbial eukaryotes
Our research is focused on the genomic basis of evolutionary innovation, which we study primarily in algae, including species that form harmful algal blooms. By integrating findings across diverse lineages of eukaryotes, we aim to evaluate the timing, consequence, and generality of different genetic mechanisms underlying the evolution of novel traits in organisms. Questions asked in the lab include: What is the relative contribution of gene duplication, horizontal gene transfer (HGT), and other sources of innovation in the birth and diversification of new metabolic pathways? What is the speed and importance of innovation at the regulatory versus enzymatic level? How does the impact of these processes vary across lineages and environments? We also investigate how eco-evolutionary feedback shapes the genetic diversity of toxic algae and their associated aquatic community and how this feedback impacts toxin production and algal bloom cycling.
We leveraged the recent release of the Ceratopteris richardii genome, a model fern used to study the genetics of sex determination, to molecularly identify a mutant gene required for sex determination in plants.
Did you know that some animals are photosynthetic? We sequenced the reference genome of the green sea slug, Elysia crispata, to identify genes that might play a role in its fascinating ability to steal functional chloroplasts from the algae it eats.
Toxic algae like Prymnesium parvum may look like deceptively simple organisms, but their genomes tell the real story. We set out to sequence a reference genome for this important ‘species’ but we found much more: cryptic speciation, horizontal gene transfer, hybridization, and more!
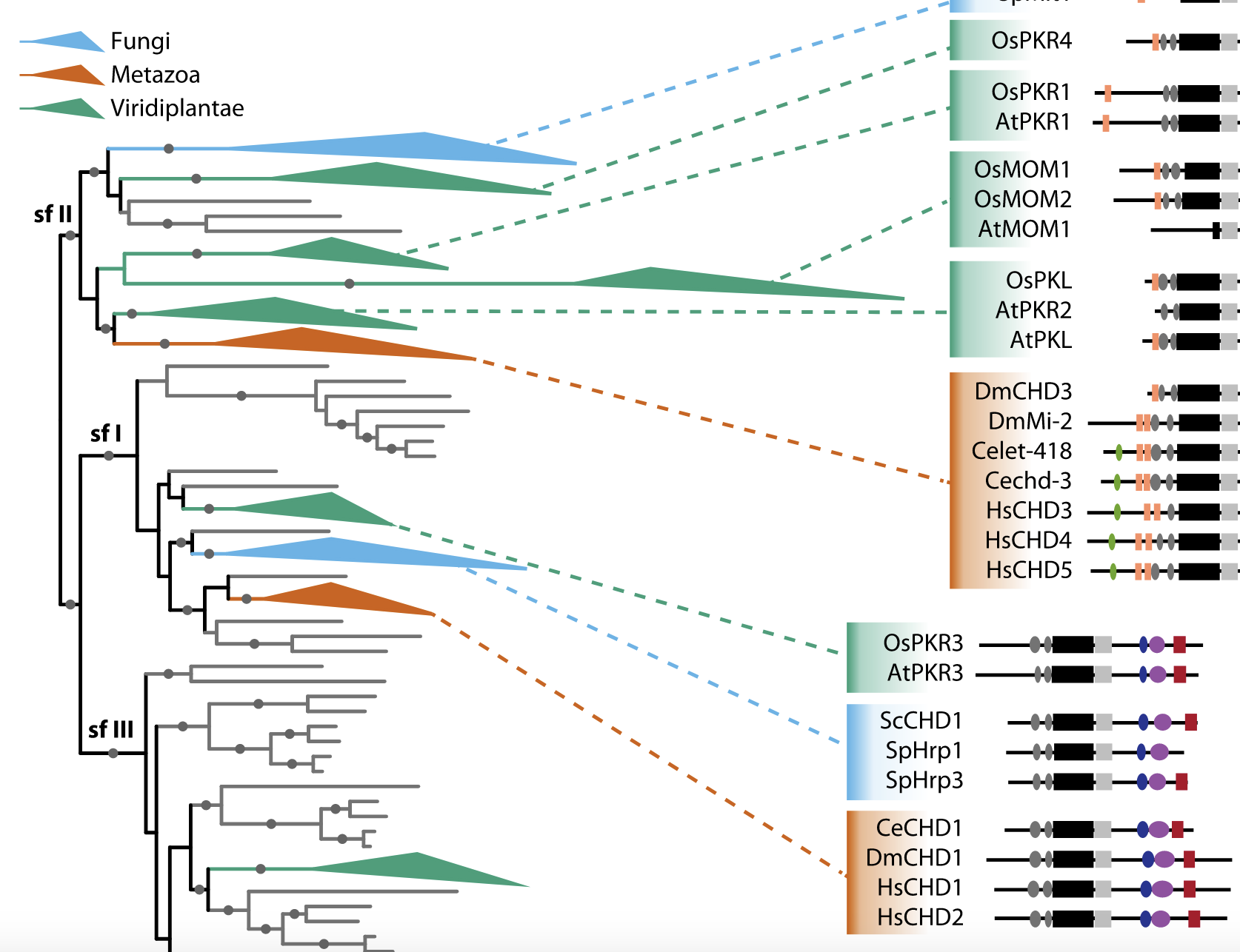
This work highlights the risk of over reliance on model organisms when studying protein evolution. Our comprehensive phylogenetic analysis of 8,000+ Chromatin Remodeling Proteins from 1,800+ species revealed novel clades and protein domains absent in classic model organisms.
We identified several genes involved in biosynthesis of shikonin, an antiviral and allelopathic metabolite, including an unusual member of the farnesyl pyrophosphate synthase gene family that evolved a novel enzymatic activity following gene duplication.